架构

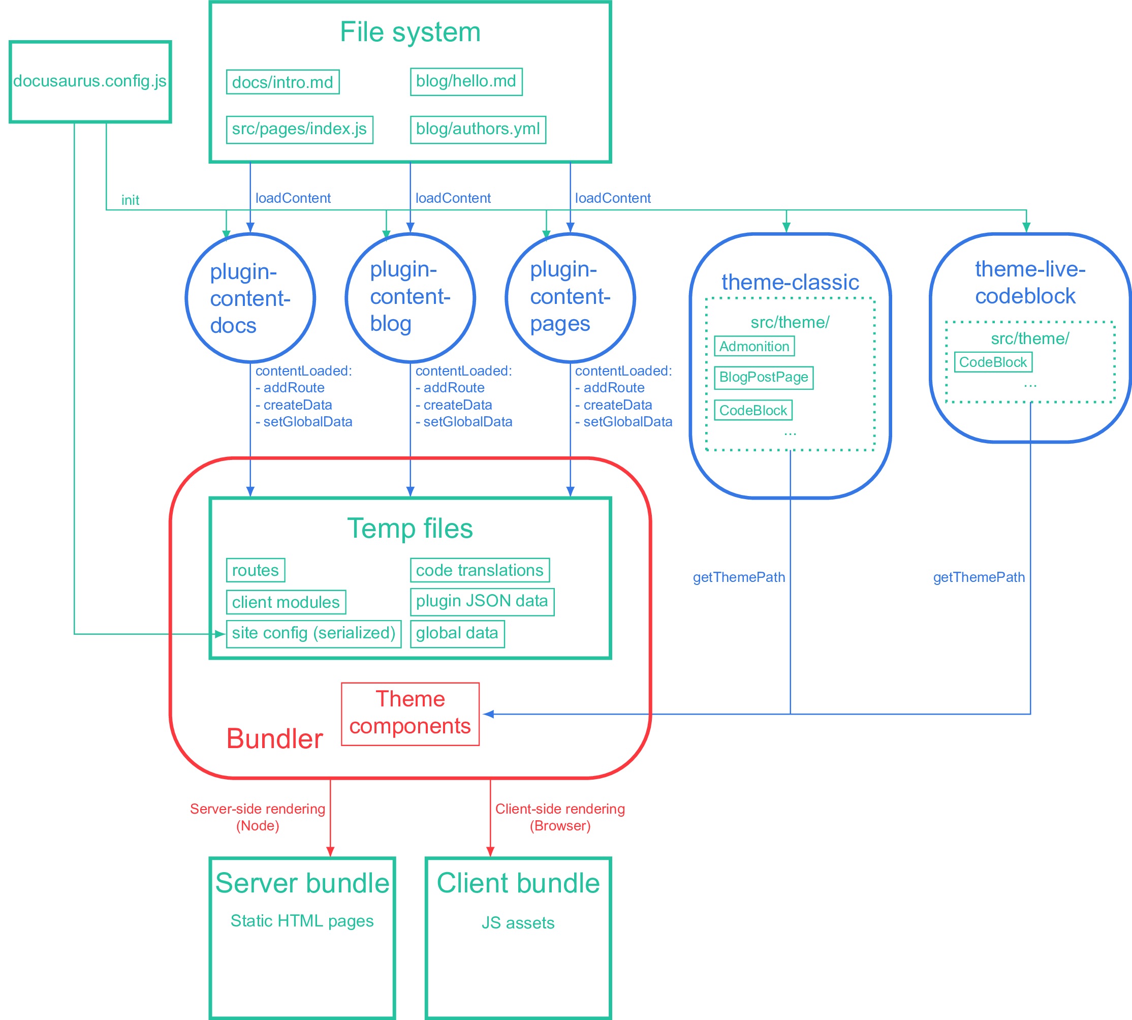
这个图表展示了 Docusaurus 是如何构建你的网站的。 每个插件会收集各自的内容并输出 JSON 数据;主题会提供组件,这些组件会以路由模块的形式接收插件输出的 JSON 数据。 打包器会把所有的组件打包,并输出一个服务端包和一个客户端包。
虽然你(要么是插件作者要么是网站创建者)一直在写 JavaScript ,但要牢记,写出的 JS 实际上是在不同的环境中运行的:
- 所有插件生命周期方法都在 Node 中运行。 Therefore, until we support ES Modules in our codebase, plugin source code must be provided as CommonJS that can be
require'd. - 主题的代码由 Webpack 构建。 它们可以按照 React 的惯例,以 ES 模块形式发布。
插件代码和主题代码从不直接相互导入:它们只能通过协议来通信(在我们的情况中,是通过 JSON 临时文件和调用 addRoute)。 一个好用的心智模型是:想象插件不是用 JavaScript 写的,而是用其他诸如 Rust 之类的语言。 用户唯一和插件交互的方式就是通过 docusaurus.config.js,因为它本身就是在 Node 中运行的。(这也是为什么你可以在这里用 require 或者给插件提供回调函数作为选项)。
在打包过程中,配置文件本身会被序列化并打包,从而允许主题通过 useDocusaurusContext() 访问配置选项,比如 themeConfig 或者 baseUrl。 然而,siteConfig 对象只包含可序列化的值(在 JSON.stringify() 之后仍会保留的值)。 函数、正则表达式等会在客户端丢失。 themeConfig 的值就被设计成完全可序列化的。